首页 政务公开 教育资讯

网络安全知识手册正式发布!“解锁”更多网络安全知识~

  • 东昌府区
  • 2024-09-04 16:44
  • 阅读 34291
分享到:

993689b7cfbbd8d52a99d87b69d3949a.jpg

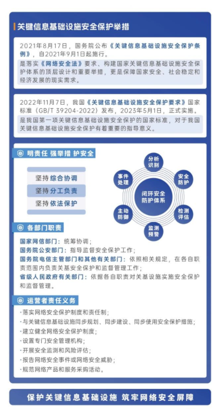
2024年国家网络安全宣传周将9月9日至15日全国范围举行。

网络安全知识手册

正式发布

开启网络安全知识学习之旅吧!

image.png

image.png

image.png

image.png

image.png

image.png

image.png

image.png

image.png

image.png

image.png

image.png

image.png

image.png

image.png

image.png

上一篇:有奖答题丨2024山东省网络安全知识竞赛火热 下一篇: 两河之约“非遗进校园”传承技艺成果展示活

发布评论

还能输入 140

用户评论